M5Stack 8-Channel Servo Driver Unit (STM32F030)
Product Link
Description
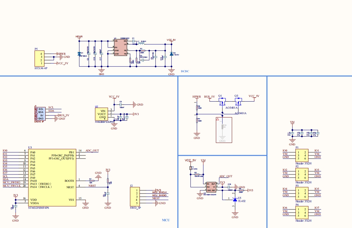
8Servos Unit is an 8-channel servo driver unit that uses the STM32F030F4 master control to generate multiple PWM signals for servo drive and communicate with the M5 host through I2C (addr: 0x25). Built-in total power MOSTUBE switch circuit, support programming dynamic control motor release/lock;Built-in total current acquisition circuit, the total circuit parameters can be known. Supports two sets of power inputs (9-24V / 5V). This product is suitable for servo control, robot control, intelligent toys, etc.
Features
8-channel servo drive
Programmable motor power supply
I2C Protocol Control (0x25)
Reverse power supply protection
Total current harvesting function
Applications
Servo controller
Robot control
Specification
Current acquisition chip
INA199A1DCKR
Servo drive channel
8-channel
Maximum drive load capacity
8-channel maximum load capacity: [email protected]
I2C Address
0x25
Product Size
55*24*11.5mm
Package Size
136* 92* 13mm
Product Weight
10.1g
Package Weight
17.6g






Related Link
Schematic

Module Size

Protocol

COMPATIBLE

Last updated
Was this helpful?
