M5Stack ENV III Unit
Product Link
Description
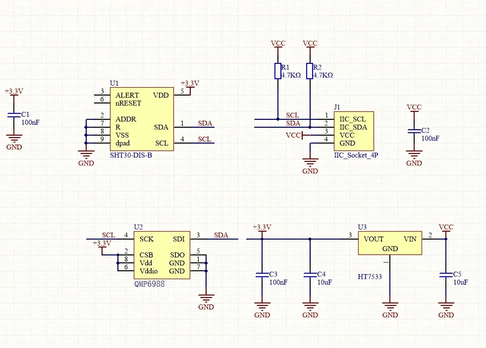
ENV III is an environmental sensor that integrates SHT30 and QMP6988 internally to detect temperature, humidity, and atmospheric pressure data. SHT30 is a high-precision and low-power digital temperature and humidity sensor, and supports I2C interface (SHT30:0x44 , QMP6988:0x70).QMP6988 is an absolute air pressure sensor specially designed for mobile applications, with high accuracy and stability, suitable for environmental data collection and detection types of projects.
Features
Simple and easy to use
High accuracy
I2C communication interface
2x LEGO compatible holes
Applications
Weather station
Storage barn environment monitoring
Specification
Maximum temperature measurement range
-40 ~ 120 ℃
Highest measurement accuracy
0 ~ 60 ℃/±0.2℃
Humidity measurement range/error
10 ~ 90 %RH / ±2%
Maximum measured value of air pressure/resolution/error
300 ~ 1100hPa / 0.06Pa / ±3.9Pa
Communication protocol
I2C: SHT30(0x44), QMP6988(0x70)
Working temperature
32°F to 104°F (0°C to 40°C )
Net weight
5g
Gross weight
17g
Product Size
24*32*8mm
Package Size
136*92*13mm
Case Material
Plastic ( PC )


ENV version scheme comparison
DHT12+BMP280
SHT30+BMP280
SHT30+QMP6988
SHT40+BMP280
BME688
PinMap
ENV III Unit
SCL
SDA
5V
GND
Schematic

Related Link
Module Size

COMPATIBLE

Last updated
Was this helpful?
