ATOMIC Barcode/QR-Code Scanner 2 Base
Product Link
Description
Atomic QRCode2 Base is specifically designed for the ATOM series hosts. It is a 1D/2D barcode scanning base that supports 3 major types of 2D barcodes and 8 types of 1D barcodes. The base features a built-in buzzer and supplementary LED light, providing sound effects in different states, and a red LED for focus and aiming assistance. The module uses TTL communication, making it easy to transmit data via a serial port. You can use the ESP32 built into the M5Atom host to transmit scanned data to the receiving end via wired or wireless means. The back of the base is equipped with magnets, M3 screw holes, and LEGO-compatible holes, offering various mounting options. It is suitable for logistics, retail, manufacturing, and other fields.
Features
Supports 3 types of two-dimensional code and 8 types of one-dimensional code
Built-in buzzer sound prompts
Built-in lighting LED
High resolution imaging
Focusing and aiming functions
Applications
Logistics
Retail
Manufacture
Specification
Sensor
640x480 CMOS@M14 Module Module
Illumination
White LED
Focus Indicator
RED LED
Recognized 2D Barcode Types
PDF417, QR Code, Data Matrix
Recognized 1D Barcode Types
Code39, Code93, Code 128, EAN-13, EAN-8, UPC-A, UPC-E, Interleaved 2 of 5
Recognition Precision
≥5mil
Print Contrast
≥20%
Scan Angle
Rotation 360°, Tilt ±55°, Skew ±55°
Field of View
Horizontal 34°, Vertical 28°
Communication Interface
UART@115200
Power Consumption
Standby current (without ATOM Lite): DC5V/116.57mA working current (with ATOM Lite): DC5V/174.18mA
Casing Material
Plastic (PC)
Operating Temperature
0-40°C
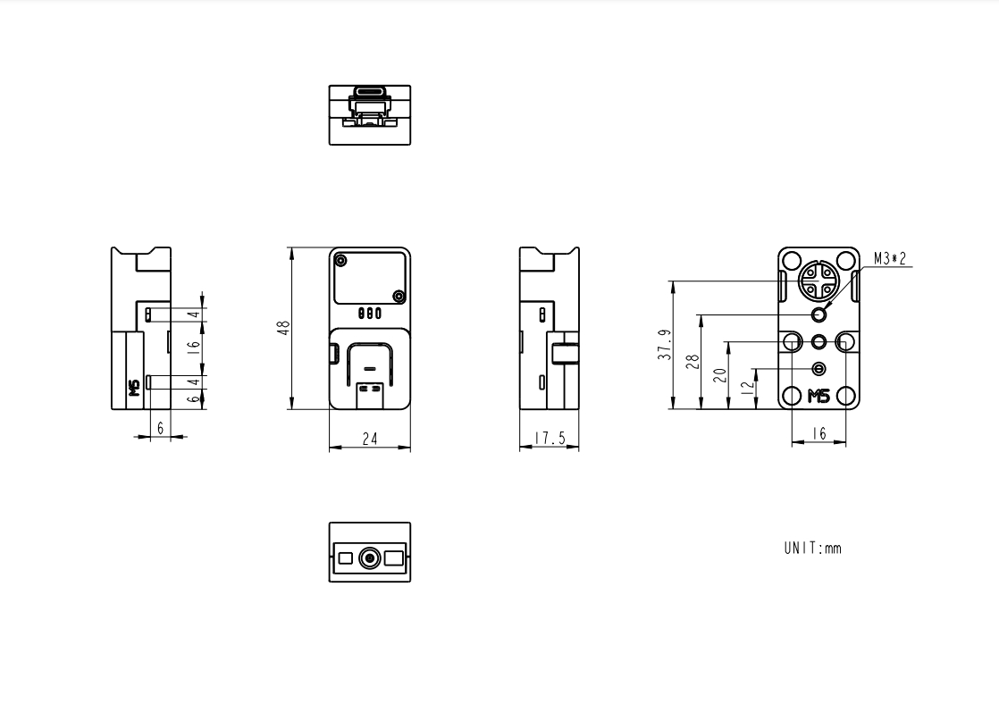
Product Size
48*24*17.5mm
Package Size
136* 92* 18mm
Product Weight
12g
Package Weight
14.2g
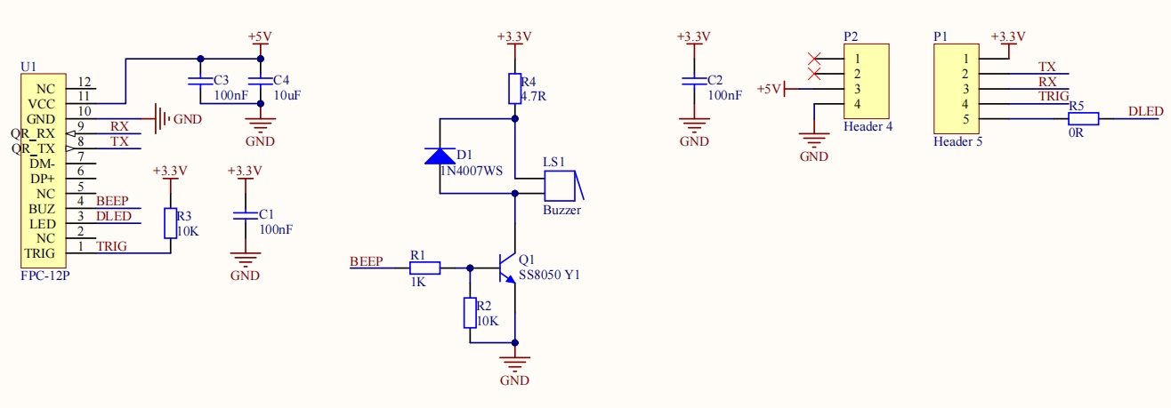
Schematic

PinMap
ATOM Lite / ATOM Matrix
G22
G19
G23
G33
ATOMS3 / ATOMS3 Lite
G5
G6
G7
G8
Module Size

Compatible

Last updated
Was this helpful?
