M5Stack M5StickC ENV III HAT
Product Link
Description
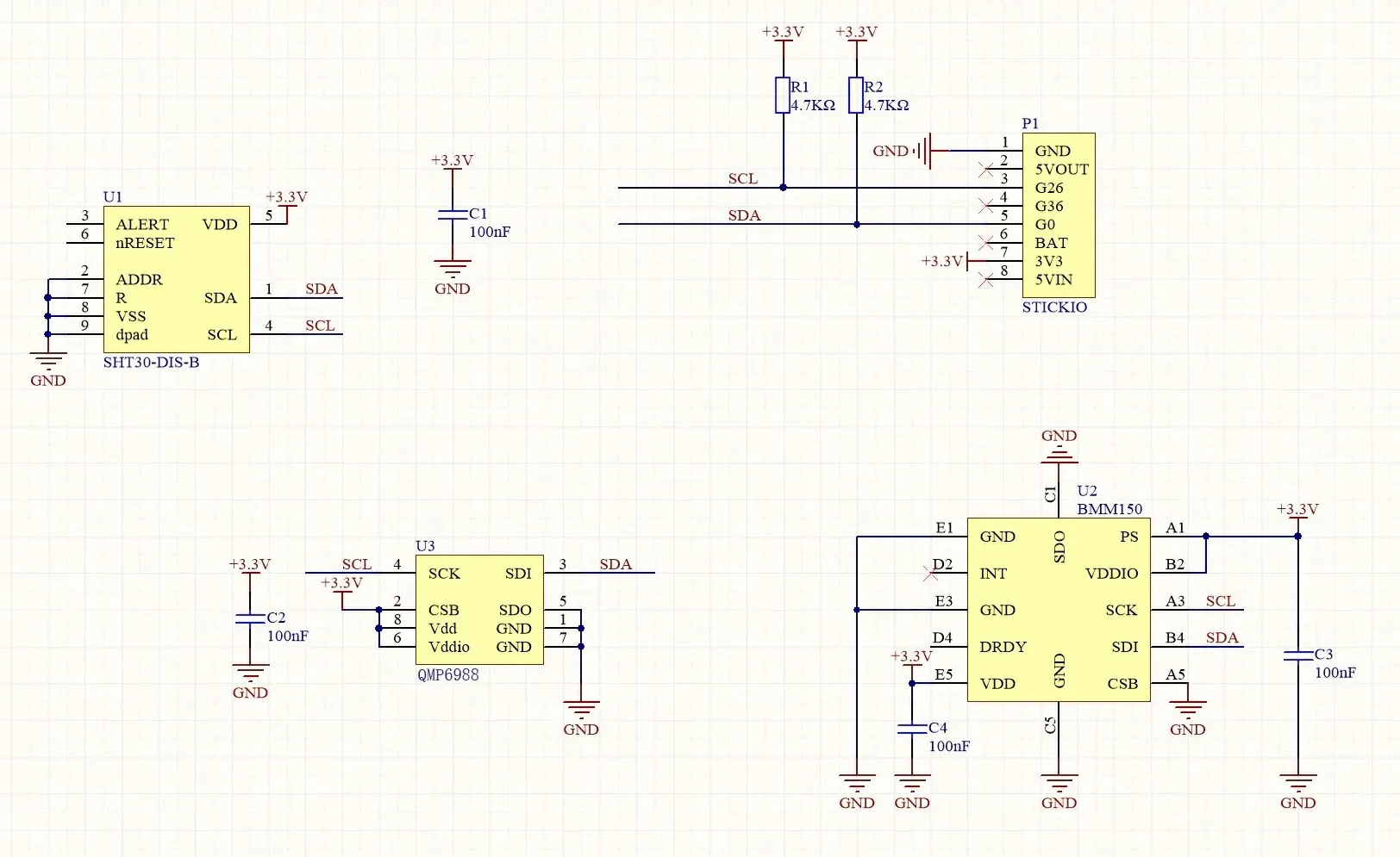
ENV III HAT is a multifunctional environmental sensor adapted to the M5StickC series. It integrates SHT30 and QMP6988 internally to detect temperature, humidity, and atmospheric pressure data. SHT30 (0x44) is a high-precision, low-power digital temperature sensor. Humidity sensor. QMP6988 (0x56) is an absolute air pressure sensor specially designed for mobile applications with high accuracy. For projects that require rapid collection and detection of environmental data, ENV-III HAT is a balanced performance Good choice with cost performance.
Features
Temperature, humidity, air pressure
High reliability and long-term stability
High accuracy
Applications
Weather station
Storage barn environment monitoring
Specification
Maximum temperature measurement range
-40 ~ 120 ℃
Highest measurement accuracy
0 ~ 60 ℃/±0.2℃
Humidity measurement range/error
10 ~ 90 %RH / ±2%
Maximum measured value of air pressure/resolution/error
300 ~ 1100hPa / 0.06Pa / ±3.9Pa
Communication protocol
I2C: SHT30(0x44), QMP6988(0x56)
Working temperature
32°F to 104°F (0°C to 40°C )
Net weight
4g
Gross weight
8g
Product Size
15*24*14mm
Package Size
136*92*20mm
Case Material
Plastic ( PC )


PinMap
ENV III HAT
SCL
SDA
3.3V
GND
Schematic

Related Link
Example
Arduino
UIFlow example

UIFlow
get pressure

get temperature

get humidity

Last updated
Was this helpful?
