M5Stack ATOM Socket Kit
Product Link
Description
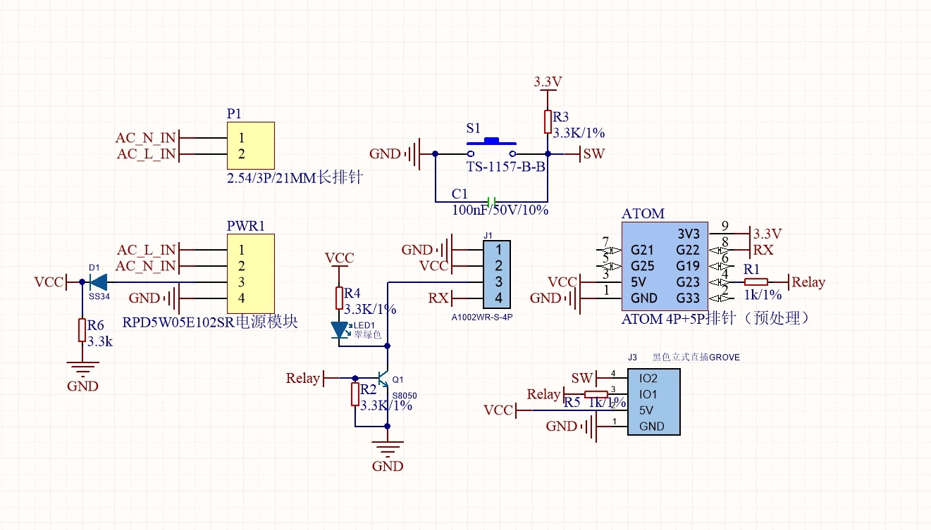
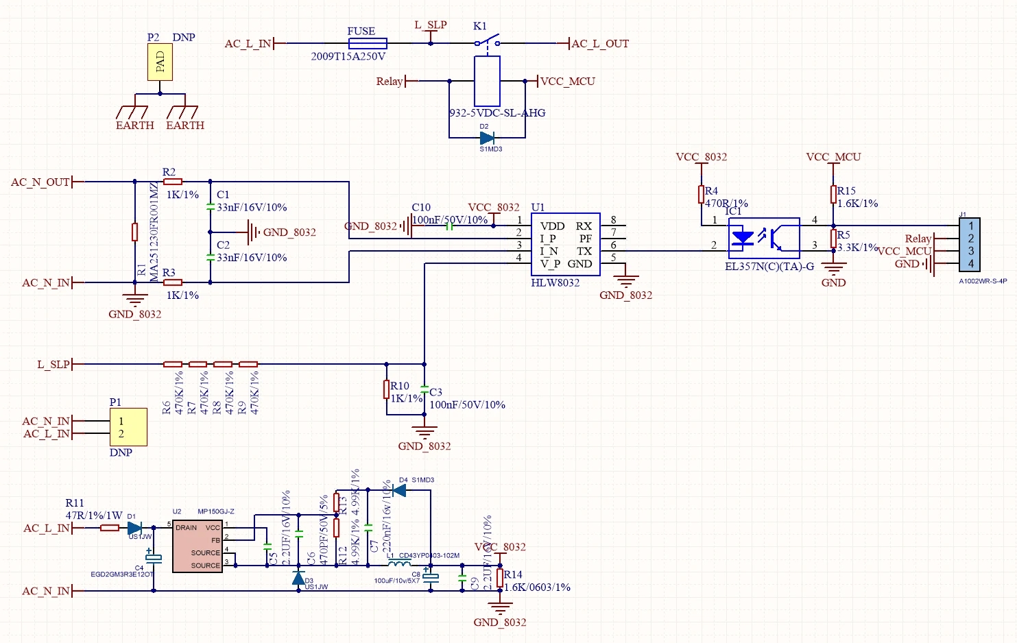
ATOM Socket CN is a smart power socket adapted to ATOM main control. Built-in HLW8032 high-precision energy metering IC, through the serial port communication can read the electrical parameters (line voltage, current, active power, apparent power and power factor) of the socket. The external jack adopts Chinese standard specifications, and the internal integrated single-circuit relay (AC-220V@10A) is used to control the power on and off of the socket. With the ATOM main control integrated with WiFi module, the power socket can be easily connected to the network for remote control And electric energy metering. The extra socket integrates HY2.0-4P interface, which can interact with external devices (relay signal input, key signal output).
Features
Single relay control socket power on and off (AC:220V@10A/DC:28V@10A)
HLW8032 High Precision Energy Metering IC
Support voltage and current detection power calculation, within 1000:1 dynamic range:
The measurement error of active power reaches 0.2%
The effective current measurement error reaches 0.5%
The effective voltage measurement error reaches 0.5%
UART communication (baud: 4800)
∑-Δ ADC, high-precision energy metering core
China standard jack
HY2.0-4P external control interface
Includes
1x ATOM Socket CN
1x ATOM LITE
Application
Metering socket
Smart WIFI socket
Smart home appliance control
Specification
HLW8032 serial port communication baud rate
4800
Recommended load power
<=1000W
Relay parameters
AC:220V@10A / DC:28V@10A
Net weight
104g
Gross weight
116.6g
Product size
90*42*55mm
Package size
92*62*42mm



EasyLoader
EasyLoader is a simple and fast program burner, which has a built-in product-related case program, which can be burned to the main control through simple steps to perform a series of functional verification.
Download Windows Version Easyloader
Description: Remotely control the ATOM Socket on and off the power supply, and monitor the power status
Pinout
ATOM Socket
RX
Relay
Schematic


Related Links
-Datasheet - HLW8032
Learn
Identifying Household Load Using QuickFeather and SensiML
Non-intrusive energy consumption analysis for effective climate change mitigation using machine learning at the edge.
Example
Last updated
Was this helpful?
