M5Stack Glass Unit w/ 1.51 inch Transparent OLED
Product Link
Description
Unit Glass
is a 1.51-inch transparent OLED
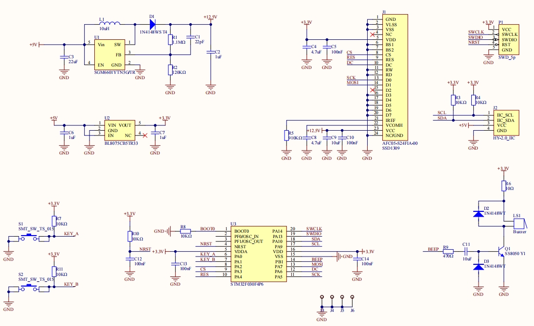
expansion screen unit. It adopts STM32+SSD1309
driver scheme,resolution is 128*64
, monochrome display, transparent area is 128*56
. The MCU adopts STM32F030F4P6
, which integrates two input buttons
and one way buzzer
to facilitate user interaction with the screen, and supports control and firmware upgrade through I2C (addr: 0x3D
) communication interface. This transparent OLED screen extension is suitable for embedding in various home products
or various control devices as a display panel
.
Features
128x56 transparent pixels (128x64 total pixels)
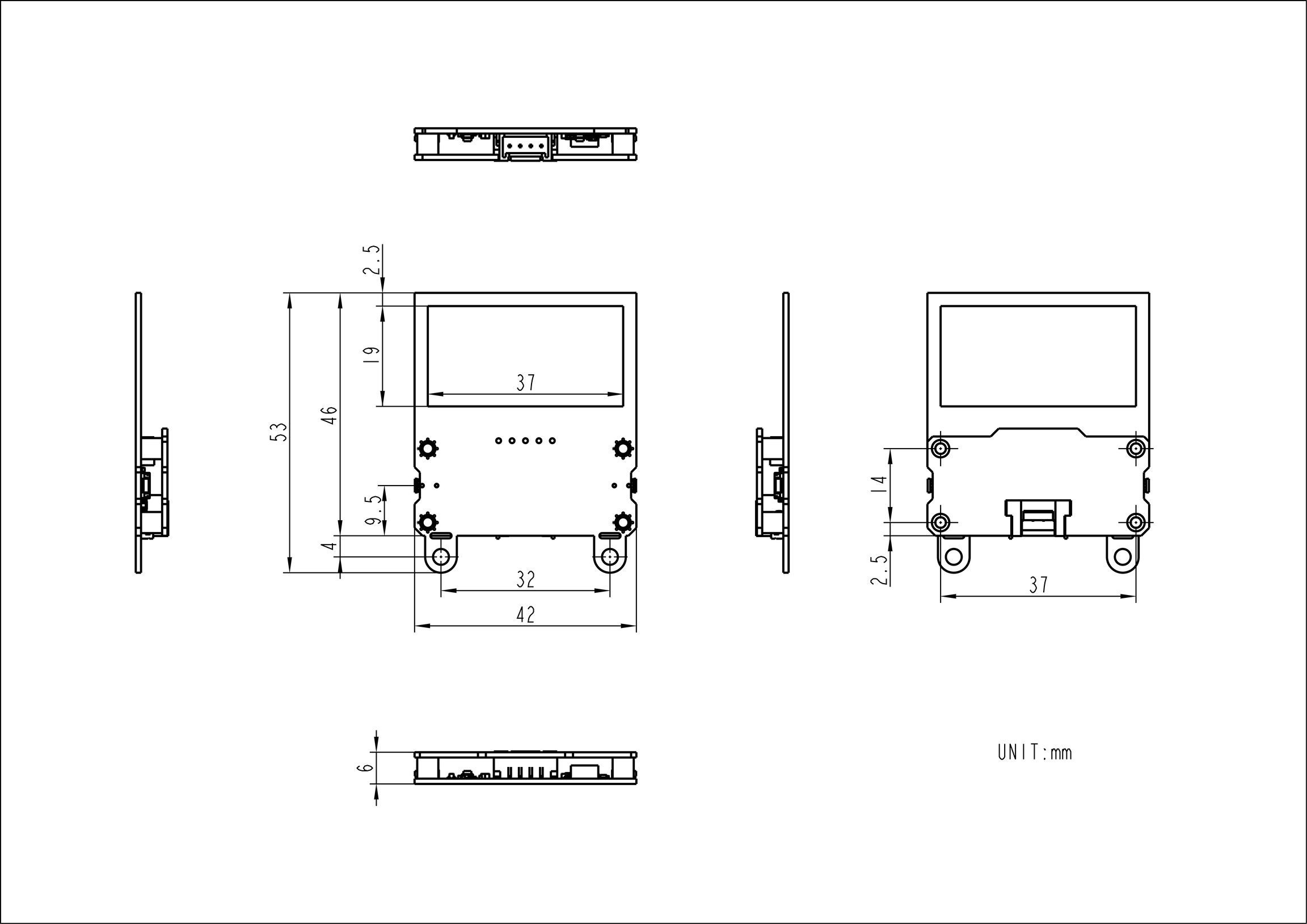
Display area 35.5 x 18mm
Glass area 42mm x 27.16mm
1-bit color depth
I2C operation
I2C Addresses: 0x3D
Support for programming platforms:Arduino、UIFlow
Applications
Home products
DIY toys
Specifications
MCU
STM32F030F4P6
Screen
1.51 inch transparent OLED
resolution
128*64
Display color
blue
Display area
35.05*18(mm)
Panel size
42.04*27.16*1.25(mm)
Perspective direction
Full view
Operating temperature
0-40°C
Logic voltage
3.3V
I2C address
0x3D
Product Size
53*42*2.3mm
Package Size
136mm × 92mm ×13mm
Product Weight
10g
Package Weight
15.2g
Schematic

Model Size

Protocol

Compatible

Last updated
Was this helpful?