M5Stack BLDC Motor Driver Unit (STM32)
Product Link
Description
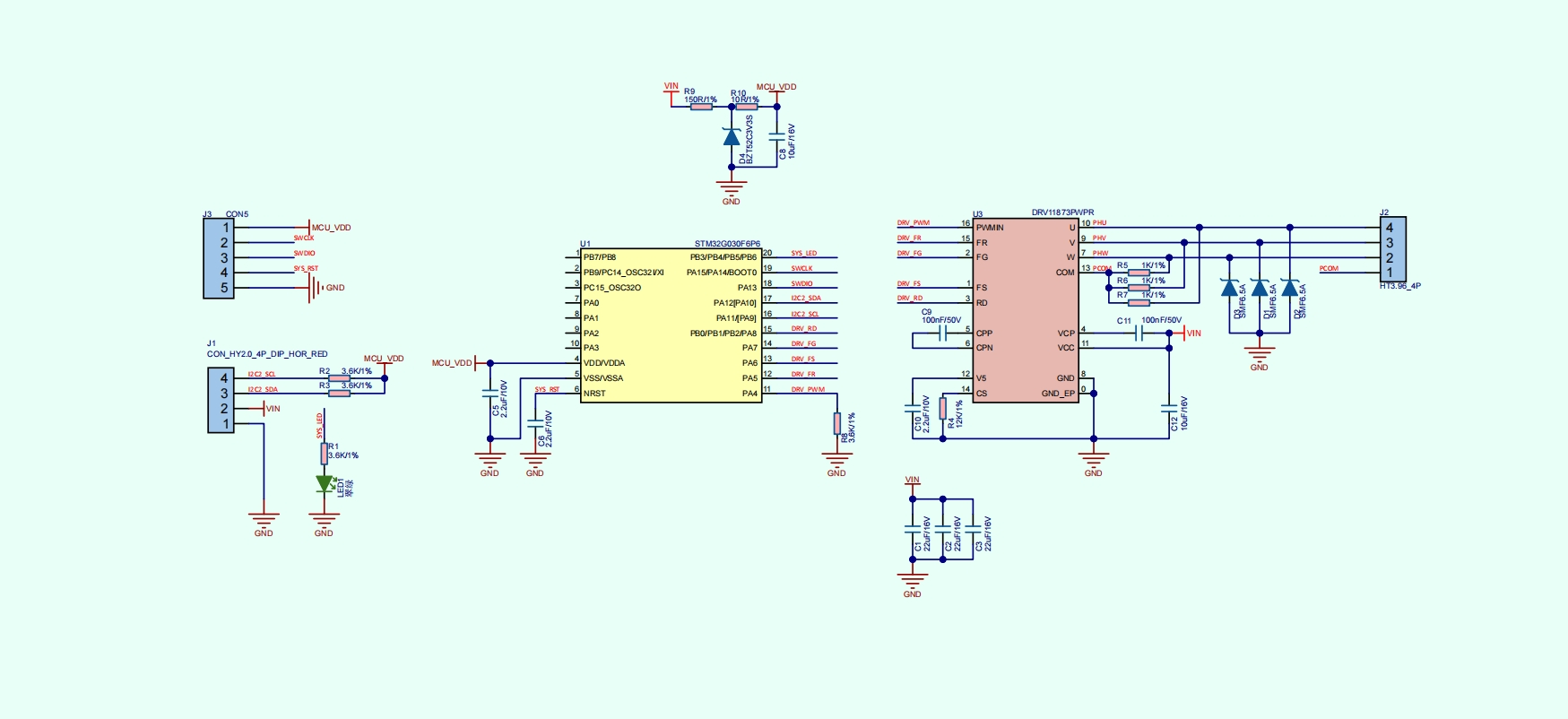
The Unit-BLDC Driver is a driving unit specifically designed for Brushless DC Motors (BLDC), utilizing an STM32 as the primary control chip. It enables precise control over the DRV11873PWPR motor drive chip through I2C communication, facilitating PWM speed control adjustment, monitoring, and direction switching functionalities. This drive chip features a simplified control interface and integrated stall protection, ensuring efficient and low-noise operation of three-phase small brushless DC motors. The onboard STM32 upgrade interface facilitates firmware updates and functional expansions, making it suitable for applications in industrial automation, smart robotics, precision instruments, and other fields.
Features
- STM32 Main Control 
- I2C Communication (0x65) 
- DRV11873 Drive control 
- BLDC(brushless DC motor) 
- PWM speed configuration, control, direction switching and other functions 
- Blocking rotation protection 
- Firmware upgradable 
Applications
- Automation in industry 
- Intelligent robot 
- Precise instrument 
Specification
Motor driver chip
DRV11873PWPR
Type of motor
Three-phase sensorless, brushless direct current (BLDC) motor
Motor drive voltage
5V(Powered by Grove port)
I2C communication address
0x65
Output load capacity
DC5V/508mA
Power dissipation
Standby current :DC5V/ 10.62mA Working current :DC5V/13.20mA
Operating temperature
0-40°C
Product Size
32*24*11.3mm
Package Size
136* 92* 13.7mm
Product Weight
4.3g
Package Weight
12.5g



PinMap
Core(Basic)
G22
G21
5V
GND
Core2
G33
G32
5V
GND
CoreS3
G1
G2
5V
GND
Schematic

- Indicator LED (Green) 
Indicator LED (Green)
SYS_LED
Module Size

Compatible

Last updated
Was this helpful?

