M5Stack OLED Unit 1.3" 128 × 64 Display
Product Link
Description
Unit OLED is a 1.3-inch OLED expansion screen unit. It adopts SH1107 drive scheme, supports black/white display, and the resolution is 128*64. The driver chip selects the I2C communication interface, and the user can mount it to the I2C bus of the existing device when in use, which saves IO. The back of the screen is integrated with a magnetic design, which can easily be fixed on the metal surface by adsorption. The OLED screen extension is suitable for being embedded in various instruments or control devices that need to display simple content as a display panel.
Features
OLED display panel
SH1107 drive scheme
Display color: black/white
I2C communication interface
128*64 resolution
Viewing angle: full viewing angle
Magnetic back design
Applications
Information display
Specifications
Working current
58mA
Communication protocol
I2C address: 0x3C
Display size
14.7 × 29.42(mm)
Pixel pitch
0.17×0.17(mm)
Pixel size
0.15×0.15(mm)
Viewable
Full view
Operating temperature
0°C to 60°C
Net weight
9.3g
Gross weight
20g
Product Size
24*56*8mm
Package Size
67*53*12mm
Case material
Plastic ( PC )
PinMap
Unit OLED
SCL
SDA
5V
GND
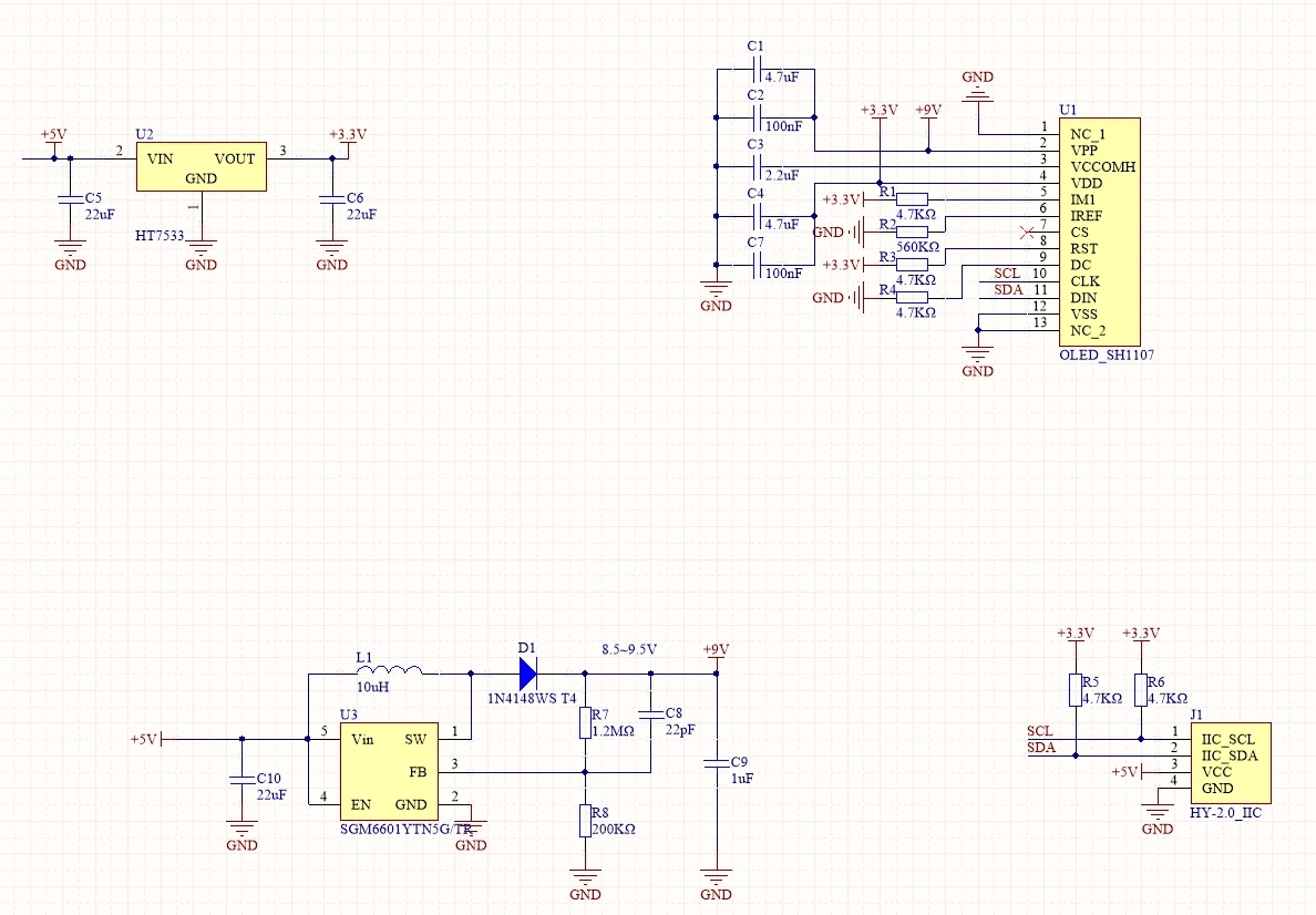
Schematics

Model Size

Compatible

Last updated
Was this helpful?
