M5Stack Barometric Pressure 2 Unit (QMP6988)
Product Link
Description
Barometric Pressure Unit is a barometer unit that uses QMP6988 barometric pressure sensor to measure atmospheric pressure and altitude estimation, with a relative accuracy of ±0.039hPa (±0.12hPa, equivalent to ±1m height difference), a wide measurement range, and an integrated temperature sensor inside the chip, while the Absolute temperature accuracy is 2°C.
Features
Built-in temperature and pressure sensors
High precision (pressure accuracy: ±0.039hPa; Absolute Temperature accuracy: 2°C)
Low current consumption: 21.4uA
Development platform: Arduino, UIFlow (Blockly, Python)
2x LEGO™ compatible holes
Applications
Indoor navigation (floor detection)
Altimeter
Weather forecast
Specification
Sensor
QMP6988
LDO
HT7533
Operating Pressure Range
30kPa to 110kPa
Relative Pressure Accuracy
±3.9
Pressure Resolution
Temperature Resolution
Temperature Resolution
0.0002°C
Temperature measurement range
-40-80°C
I2C Address
0x56
voltage support
5v
Product Size
24mm × 24mm ×8.1mm
Package Size
136mm × 92mm × 13mm
Product Weight
3.3g
Package Weight
6.9g
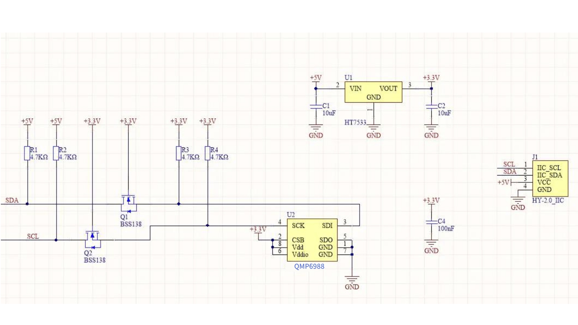
Schematic

Module Size

Compatible

Last updated
Was this helpful?
