M5Stack MQTT PoE Unit with PoE Port
Product Link
Description
UNIT MQTT PoE is an Ethernet MQTT communication module, supports PoE power and embedded W5500 Ethernet chip, as well as the UART communication interface (AT command control). The module is also equipped with an integrated RJ45 10 / 100 Mb network port, supports subscription of four topics (topic). With extremely low network latency and high stability, it is designed for industrial automation, security monitoring system, automation measurement, and equipment data on the cloud applications.
The PoE version has integrated PoE power, with 1.2A@5V (6W) load capability.
Features
Embedded W5500 Ethernet chip
RJ45 network port 10/100Mbps
PoE power supply: 1.2A@5V(6W)
Ethernet MQTT communication
Support 4x Topic subscription
Low latency
Development method.
AT command, UART: 9600bps, default
Development Platform: UIFlow, Arduino
Applications
Remote data collection/up to the cloud
Specifications
Module Processor
ARM Cortex-M3
Communication interface
UART: baud 9600bps 8N1 default
MQTT
Support 4x Topic subscription, not support MQTTS
Network port
RJ45 adaptive 10/100M network port
Delay
Delay `10ms
PoE power supply capability
1.2A@5V(6W) / Voltage DC 37-57V
Working current
190mA
Standby current
130mA
Net weight
27.0g
Gross weight
34.2g
Product size
72 * 26 * 19 mm
Packing size
73 * 35 * 20 mm
PinMap
UNIT MQTT
RX
TX
VCC
GND
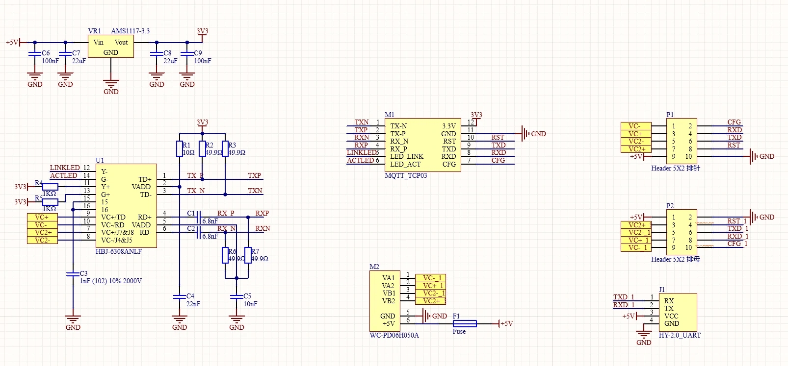
Schematics

Compatible

Last updated
Was this helpful?
