M5Stack Mini Infrared Emitter & Receiver Unit
Product Link
Description
IR is a pair of infrared photoelectric sensors from the M5Go Kit family. Contains 1x infrared emitter and 1x receiver.
IR remote control is widely used in consumer electronics, it can be used to operate devices such as a television set, DVD player, or other home appliance, from a short distance. Since this unit comes with emitter and receiver, you can practice not only on IR encode but also on IR decode.
Product Features
1x infrared emitter(wavelength:940nm)
1x infrared receiver
Distance range: < 5m
Software Development Platform: Arduino, UIFlow(Blockly,Python)
Two Lego-compatible holes
Specification
infrared emitter wavelength
940nm
Net weight
4g
Gross weight
17g
Product Size
32*24*8mm
Package Size
67*53*12mm


EasyLoader
What is EasyLoader?1.EasyLoader is a simple and fast program burner. Every product page in EasyLoader provides a product-related case program. It can be burned to the master through simple steps, and a series of function verification can be performed. .
After downloading the software, double-click to run the application, connect the M5 device to the computer through the data cable, select the port parameters, click "Burn" to start burning. (For M5StickC burning, please Set the baud rate to 750000 or 115200)
PinMap
IR Unit
Receiver Pin
Transmitter Pin
5V
GND
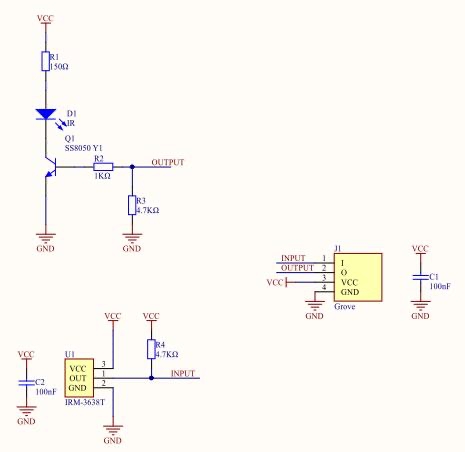
Schematic

COMPATIBLE
Last updated
Was this helpful?
