M5Stack Scale Kit with Weight Unit
Product Link
Description
Scales Kit is a high precision low-cost weighing kit. This digital Scales kit is consist of four pieces of half-bridge resistive strain gauges, with a total weighing range of 200kgs. It is equipped with a 24-bit A/D converter chip HX711, specially designed for the high precision electronic scale. The built-in low-noise programmable amplifier supports 32/64/128 times gain adjustment. With the help of M5Stack core for programming, you can create IoT based Weighing Scale in just a few minutes!
NOTE: The Scale Kit will need a cover plate to work with, and the size of the cover plate should not exceed 50cm on one side.
Features
Total weighing range of 200kgs
HX711:
High precision 24bit ADC
Programmable gain amplification 32, 64 and 128
10SPS output data rate
Half-bridge resistive strain gauge.
Output sensitivity: 1.0±0.1mV/V
Non-linearity: 0.3% F.S
Integrated Accuracy: 0.3%F.S
Zero output: ±0.3mv/V
Difference between upper and lower impedance of each strain gauge: 0.8Ω
Output (in) impedance: 1000±5Ω
Applications
Electronic weighing
Specifications
HX711
Output Sensitivity: High Precision 24bit ADC Programmable Gain Amplification 32, 64, 128 10SPS Output Data Rate
Half-Bridge Resistance Strain Gauge
Output Sensitivity: 1.0±0.1mV/V Nonlinearity: 0.3%FS Comprehensive Accuracy: 0.3%FS Zero Output: ±0.3mv/V Each The difference between the upper and lower impedance of the gauge strain gauge: 0.8Ω Output (input) impedance: 1000±5Ω
Gross Weight
92.5g
Net Weight
126.3g
Packing Size
105mm x 65mm x 40mm
PinMap
WEIGHT UNIT
WEIGHT UNIT
DATA Pin (DAT)
CLOCK Pin (CLK)
VCC
GND
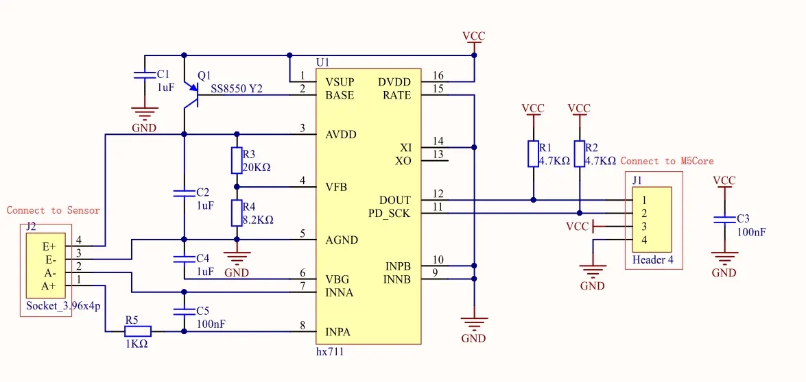
Schematics
WEIGHT UNIT

Datasheet
Last updated
Was this helpful?
