M5Stack Tube/Air Pressure Unit
Product Link
Description
Tube pressure is a wide range air pressure sensor that supports -100 ~ 200Kpa. You can connect one end of the tube to the gas inlet. This sensor transmitted onto mapping value -100 ~ 200Kpa and 0.1 ~ 3.1V voltage output. Also having a protective housing for long term stability. It’s an accessory that your industrial use cannot live without.
Product Features
Includes Integrated piezo-resistive pressure sensor with wide temperature compensation
Linear output, easy to use
Measurement range: -100 ~ 200Kpa
Output: 0.1 ~ 3.1V
Precision: 1.5Kpa
2x LEGO compatible holes
Support UIFlow graphical programming
Application
Air pressure measurement
Specification
Sensor Model
MCP-H10-B200KPPN
Detections
Gas
Measurement range
-100 ~ 200Kpa
Output
0.1 ~ 3.1V
Precision
1.5Kpa (0 ~ 85°C)
Supply voltage
5V
Net weight
4.8g
Gross weight
10g
Product size
24 * 32 * 12mm
Packing size
93 * 138mm





Output voltage and pressure value conversion
//P: Actual test pressure value, unit (Kpa)
//Vout: sensor voltage output value
P = (Vout-0.1)/3.0*300.0-100.0

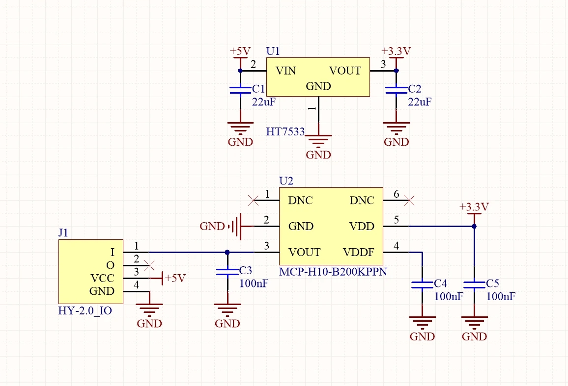
Schematic

Examples
Arduino
#include <Arduino.h>
int sensorPin = 32; // Sensor Pin
void setup() {
Serial.begin(115200);
pinMode(sensorPin, INPUT); //Sets the specified pin to input mode. 设置指定引脚为输入模式
}
void loop() {
float raw = analogRead(sensorPin); // read the value from the sensor. 读取当前传感器的值
float Vout = raw/4095*3.6;
float P = (Vout-0.1)/3.0*300.0-100.0;
Serial.printf("pressure: %f.2 Kpa\r\n", P);
delay(100);
}
UIFlow

Last updated
Was this helpful?
