M5Stack M5StickC PIR Hat (AS312)
Product Link
Description
PIR HAT is an M5StickC compatible human body induction sensor, it belongs to "Passive pyroelectric infrared detector", that detect the infrared come from the human body. When the infrared is detected, the sensor will output HIGH and last for two seconds until the next detecting round.
*Notice: There exist 2 seconds delay*
Features
Detecting Range: 500cm
Delay time: 2s
Induction Angle: < 100°
IDDQ : < 60uA
Op.T: -20 - 80 °C
Applications
Human body induction lamp
Security product
Auto-induction
Specification
Resources
Parameter
Net weight
5g
Gross weight
12g
Product Size
24*25*20mm
Package Size
136*92*21mm


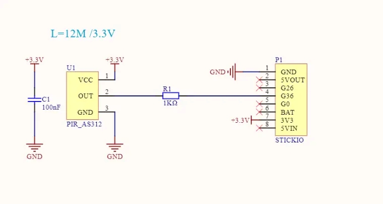
Pin Map
M5StickC
GPIO36
5V
GND
HAT PIR
OUT
5V
GND
Schematic

Last updated
Was this helpful?
