M5Stack RF UNIT 433MHz Transmitter
Product Link
Description
RF433T is a radio frequency (RF) transmitter, using SYN115 radio frequency transmitter IC, working frequency is 433.92MHz (using ASK modulation) commonly used by wireless controllers, built-in PCB antenna, stable signal transmission distance up to 10M, The output power reaches 10dBm. The exquisite and compact housing design can be embedded in a variety of radio frequency remote control applications. It is suitable for security alarm, wireless automatic meter reading, home and industrial automation, remote remote control, wireless data transmission and other system fields.
Features
Working frequency: 433.92MHz
Data transmission rate 10kbps (ASK modulation)
Output power 10dBm
PCB antenna
Applications
Building Automation
Security alarm
Home and industrial automation
Remote control
Wireless data transmission and other system fields
Specifications
Transmitter IC
SYN115
Working current
12mA
Stable communication distance
10M
Output Power
10dBm
Antenna type
PCB antenna
Net weight
6g
Gross weight
21g
Product Size
48*24*8mm
Package Size
136*92*12mm
PinMap
RF433T
TX
5V
GND
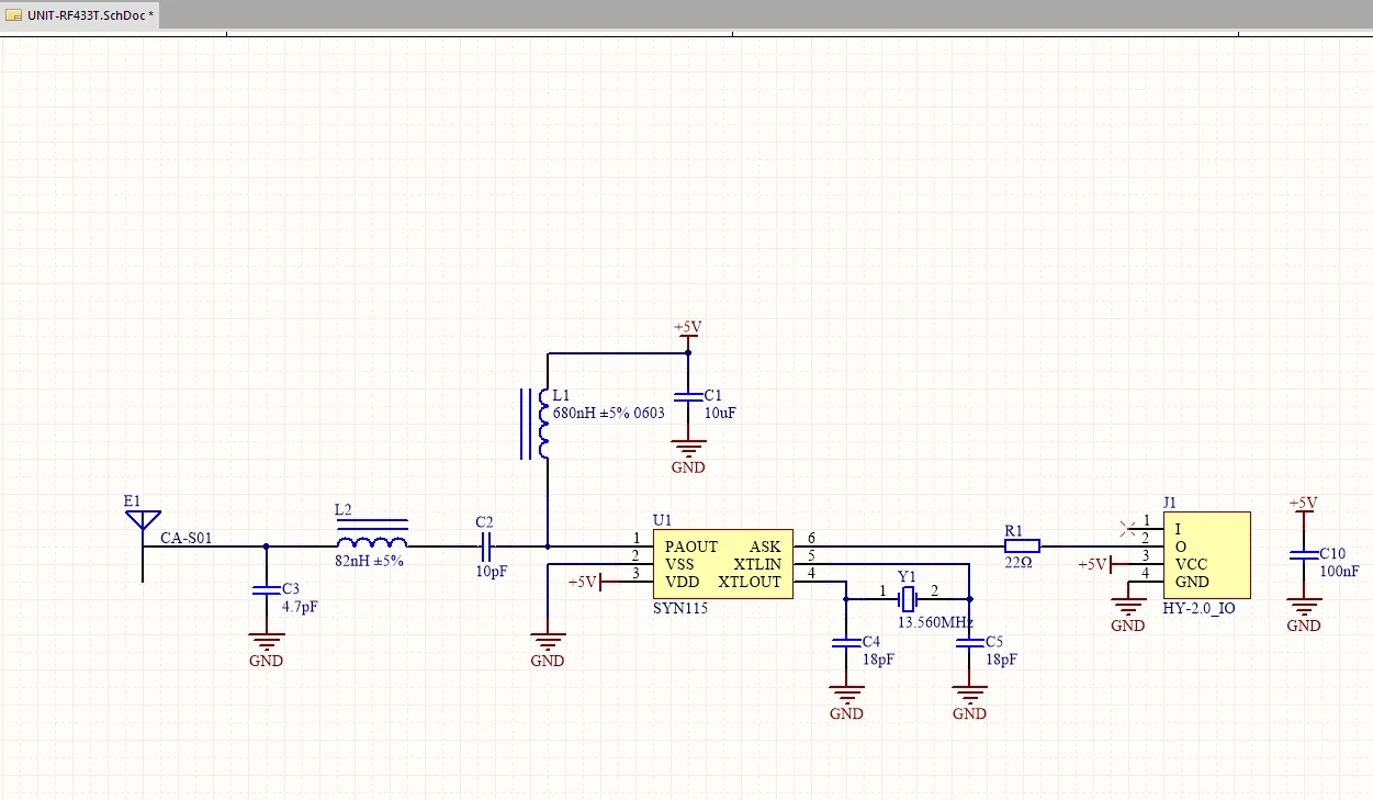
Schematics

Last updated
Was this helpful?
