M5Stack Mini GPS/BDS Unit (AT6558)
Product Link
Description
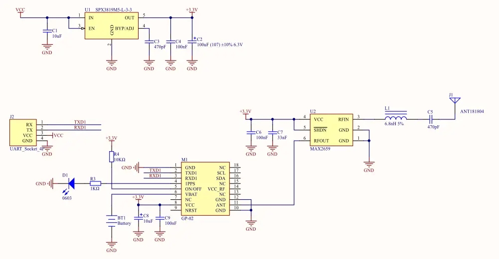
GPS is an M5Stack Unit that integrates a AT6558 navigation chip and a MAX2659 amplification chip which is used for amplifying the antenna signal.
AT6558 is an high performance chip that supports many types of satellite navigation systems, able to receive satellite signals on 56 channels GNSS signal from 6 satellite navigation system, joint location, navigation, timing and more.
The module is able to obtain accurate global location information, quick and accurate positioning for anywhere in the city, in the canyon, under the overhead and inside the car.
The module can be widely used in vehicle monitoring, bus reporting, car navigation, onboard navigation, notebook navigation and other products.
You can plug it into port C on M5core via GROVE cable, which is a standard UART interface.
UART settings :
Baudrate(default: 9600bps)
Start bits(1 bit)
Stop bits(1 bit)
Parity(no)
Features
Support single system positioning of BDS/GPS satellite navigation systems, or multi-system joint positioning in any combination
Support D-GNSS differential positioning
Two Lego-compatible holes
Applications
Vehicle positioning and navigation
Smart law enforcement positioning
Specifications
Positioning accuracy
2.5m
Channel
56
Positioning update frequency
1-10Hz
Maximum speed
515m/s
Maximum acceleration
<= 4g
Sensitivity
Tracking: -162dBm,Capture: -148dBm,Cold start: -146dBm
Start Time
Cold start: 35 seconds,Warm start: 32 seconds,Hot start: 1 second
Operating temperature
-40°C - 85°C
Net weight
13g
Gross weight
26g
Product Size
48*24*8mm
Package Size
136 * 92 * 13mm
PinMap
GPS Unit
Signal Transmitter(TXD)
Signal Receiver(RXD)
5V
GND
GPS Unit
Signal Transmitter (TXD)
Signal Receiver (RXD)
5V
GND
Schematics

Datasheetss
Model Size

Compatible

Last updated
Was this helpful?
