M5Stack LoRa Unit 433MHz with Antenna
Product Link
Description
The LoRaE220-433 Unit is a 433MHz LoRa communication module released by M5Stack, utilizing the LLCC68 chip solution. Compared to the traditional SX1278 solution, the LLCC68 offers advantages such as longer transmission distance, faster speed, and lower power consumption. This unit supports features like over-the-air wake-up, carrier sensing, and communication keys. It achieves point-to-point and broadcast transmission modes through convenient serial communication. The module includes an onboard DIP switch that allows users to switch between four different operating modes, enabling easy data transmission and reception without complex configurations. It is suitable for various applications, including home security alarms, building automation, smart homes, and the automotive industry.
Features
Utilizes LLCC68 chip solution
Maximum transmission power of 22dBm, software adjustable
Supports user-defined communication keys
Supports over-the-air wake-up
Supports point-to-point transmission, broadcast transmission, and channel monitoring
Communication frequency: Supports 433MHz frequency band (410.125 ~ 493.125MHz)
Onboard DIP switch to adjust communication modes
Serial communication
Applications
Home security alarm and remote keyless entry
Smart home and industrial sensors
Wireless alarm security systems
Building automation solutions
Wireless industrial remote controllers
Medical and health products
Advanced Metering Infrastructure (AMI)
Automotive applications
Specifications
Lora Module
E220-400T22S@LLCC68
Supported Frequency Band
Default 433MHz (supports 410.125 ~ 493.125MHz)
Maximum Transmission Power
22dBm, software adjustable
Receive Sensitivity
-129 dBm
Power Supply Voltage
5V
Communication Method
Serial communication (115200)
Operating Modes
Transmission mode WOR transmit mode WOR receive mode Sleep mode
Antenna
Rubber antenna (@2.5dBi, total length 110mm, SMA male connector)
Working temperature
0-40°C
Product Size
71.4*24*8mm
Package Size
136*92*13mm
Product Weight
19.4g
Package Weight
24.8g
Datasheets
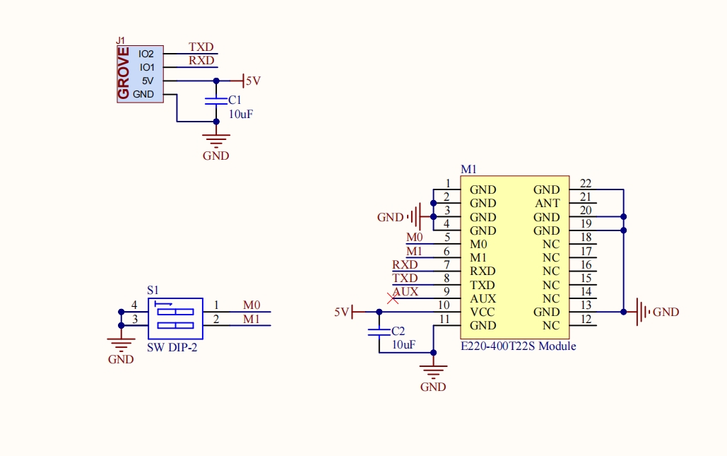
Schematics
note that the power supply voltage should not exceed 5.5v, otherwise more than 5.5v May permanently burn the module.

Operating Mode Configuration
LoRaE220-433 Operating Modes
0: Transmission Mode
M0:OFF, M1:OFF
Normal data packet transmission and reception mode
1: WOR Transmit Mode
M0:ON, M1:OFF
Send WOR data packets, this mode also supports data reception (support for over-the-air wake-up)
2: WOR Receive Mode
M0:OFF, M1:ON
Disable data transmission, this mode only supports WOR data packet reception
3: Configuration Mode
M0:ON, M1:ON
Switch to configuration mode, used for configuring module transmit power, channel, address, etc.
The "ON" in the table above stands for "0" in the datasheet;" "OFF" stands for "1" in the datasheet.

PinMap
M5Core(PORT C)
G16
G17
VCC
GND
M5Core2(PORT C)
G13
G14
VCC
GND
M5CoreS3(PORT C)
G18
G17
VCC
GND
M5CoreMP135(PORT C)
PH8
PF11
VCC
GND
M5Atom Lite/M5Atom Matrix
G32
G26
VCC
GND
M5Atom S3/M5Atom S3 Lite
G1
G2
VCC
GND
M5StickC/M5StickC Plus/Plus2
G33
G32
VCC
GND
Model Size

Comparison of LoRa Solutions
LoRa Unit
LoRaE220-433 Unit
U170-433
E220-400T22S@LLCC68
433 MHz
22 dBm
-129 dBm
2.4k-62.5 kbps
5 km
External Stick Antenna
LoRa
EU countries, Canada, USA, China, Japan, Australia, New Zealand, South America, South Africa, Middle East, etc.
LoRa-e220-JP Unit
U170
E220-900T22S@LLCC68
920 MHz
13 dBm
-124 dBm
1.7k-62.5 kbps
5 km
External Stick Antenna
LoRa
Japan, Korea, USA, Brazil, Australia, New Zealand, Europe, etc.
LoRaWAN Unit 868MHz
U117
ASR6501@SX1262
868 MHz
21 dBm
-136 dBm
0.3k-37.5 kbps
2-5 km
External Stick Antenna
LoRaWAN
EU countries, Russia, Middle East, India, etc.
Unit LoRaWAN915
U115
ASR6501@SX1262
915 MHz
21 dBm
-136 dBm
0.3k-37.5 kbps
2-5 km
External Stick Antenna
LoRaWAN
USA, Canada, Australia, New Zealand, Brazil, Argentina, Taiwan, Japan, Israel, etc.
Unit LoRaWAN470
U116
ASR6501@SX1262
470 MHz
21 dBm
-136 dBm
0.3k-37.5 kbps
2-5 km
External Stick Antenna
LoRaWAN
China
LoRa Module
Module-LoRa868_V1.1
M029-V11
Ra-01H@SX1276
868 MHz
19 dBm
-148 dBm
UP to 300 kbps
2-5 km
External Stick Antenna
LoRa
EU countries, Russia, Middle East, India, etc.
Module-LoRa433_V1.1
M005-V11
Ra-02@SX1278
433 MHz
18 dBm
-141 dBm
UP to 300 kbps
2-5 km
External Stick Antenna
LoRa
EU countries, Canada, USA, China, Japan, Australia, New Zealand, South America, South Africa, Middle East, etc.
Module LoRa 433MHz
M005
Ra-02@SX1278
433 MHz
18 dBm
-141 dBm
UP to 300 kbps
2-5 km
FPC Antenna
LoRa
EU countries, Canada, USA, China, Japan, Australia, New Zealand, South America, South Africa, Middle East, etc.
Module LoRa868
M029
Ra-01H@SX1276
868 MHz
19 dBm
-148 dBm
UP to 300 kbps
2-5 km
FPC Antenna
LoRa
EU countries, Russia, Middle East, India, etc.
COM.LoRaWAN 868
M031-C
ASR6501@SX1262
868 MHz
21 dBm
-136 dBm
0.3k-37.5 kbps
2-5 km
External Stick Antenna
LoRaWAN
EU countries, Russia, Middle East, India, etc.
COM.LoRaWAN470
M031-C2
ASR6501@SX1262
470 MHz
21 dBm
-136 dBm
0.3k-37.5 kbps
2-5 km
External Stick Antenna
LoRaWAN
China
COM.LoRaWAN868 v2.0
M031-C4
ASR6501@SX1262
868 MHz
21 dBm
-136 dBm
0.3k-37.5 kbps
2-5 km
External Stick Antenna
LoRaWAN
EU countries, Russia, Middle East, India, etc.
COM.LoRaWAN915
M031-C3
ASR6501@SX1262
915 MHz
21 dBm
-136 dBm
0.3k-37.5 kbps
2-5 km
External Stick Antenna
LoRa/LoRaWAN
USA, Canada, Australia, New Zealand, Brazil, Argentina, Taiwan, Japan, Israel, etc.
LoRa Atom DTU
ATOM DTU LoRaWAN915
K061
ASR6501@SX1262
915 MHz
21 dBm
-136 dBm
0.3k-37.5 kbps
2-5 km
External Stick Antenna
LoRaWAN
USA, Canada, Australia, New Zealand, Brazil, Argentina, Taiwan, Japan, Israel, etc.
ATOM DTU LoRaWAN868
K063
ASR6501@SX1262
868 MHz
21 dBm
-136 dBm
0.3k-37.5 kbps
2-5 km
External Stick Antenna
LoRaWAN
EU countries, Russia, Middle East, India, etc.
ATOM DTU LoRaWAN470
K062
ASR6501@SX1262
470 MHz
21 dBm
-136 dBm
0.3k-37.5 kbps
2-5 km
External Stick Antenna
LoRaWAN
China
Compatible

Last updated
Was this helpful?
