M5Stack Unit CamS3 Wi-Fi Camera 5MP
Product Link
Description
CAMS3 5MP Unit is a streamlined camera module based on the ESP32S3, supporting WiFi cloud image transmission. It features 8M PSRAM and 16M Flash memory, paired with a custom 5-megapixel camera (PY260) that has a DFOV of 88° and can capture photos at a maximum resolution of 2592x1944. The unit includes a built-in Micro SD card slot for storing images and other data. An integrated PDM microphone allows for sound recording. The HY2.0-4P port at the bottom exposes the S3 internal D+/D- pins, supporting firmware updates or USB serial communication through the M5Grove2USB-C module. Two 1x3 pin headers on the board allow for ESP32S3 program downloading. The factory firmware provides a complete image capture and upload function called EZData, enabling users to achieve remote, free image monitoring through simple configuration. This product is suitable for remote monitoring, time-lapse photography, industrial automation, and various other applications.
To download the program: When using the Grove2USB-C provided with the product packaging, before powering on, short-circuit the G0 and GND pins of the pin header with the provided male-to-male breadboard wire to enter download mode. Then, you can use Grove2USB-C to connect and download.

M5CamS3 5MP Getting Started TutorialM5CamS3 5MP Getting Started TutorialThis tutorial will show you how to burn firmware and features to an M5CAMS3 5MP device using Burner
Features
Based on the ESP32-S3-WROOM-1-N16R8 module, supports WiFi.
WiFi cloud EZDATA or single-port image data transmission.
Equipped with a 5-megapixel camera (PY260).
Built-in Micro SD card slot.
Built-in PDM microphone, supports audio recording function.
Built-in programmable indicator light.
Includes
1x CAMS3 5MP Unit
1x Grove2USB-C
2x Male-to-Male Breadboard Wires
1x HY2.0-4P Grove Cable (20cm)
1x LEGO-Compatible Component
Applications
Remote Monitoring
Time-lapse Photography
Industrial Automation
Specification
ESP32-S3-WROOM-1-N16R8
Dual-core 240 MHz @ Supports WiFi, module antenna integrated
PSRAM
8M PSRAM
Flash
16M Flash
Camera
5M Pixel @ PY260
Supported Output Formats
JPEG
DFOV
88°
MIC
PDM Microphone @ MSM1261D4030HCPM
Supports memory card types
Micro SD card
Operating Temperature
0-40°C
Product Size
40*24*11mm
Package Size
136*92*20mm
Product Weight
10.8g
Package Weight
18.9g






EasyLoader
EasyLoader is a simple and fast program burner, it has a product related case program built in, through simple steps to burn it to the master, you can carry out a series of functional verification.
Download Windows Version Easyloader
After burning the firmware, the computer or mobile phone is connected to the hot spot of "UnitCAMS3-WiFi", enter 192.168.4.1 in the browser, and click "Steam" to view the image. Built-in EZData cloud remote viewing, recording, SD card storage and other practical functions.
Related Link
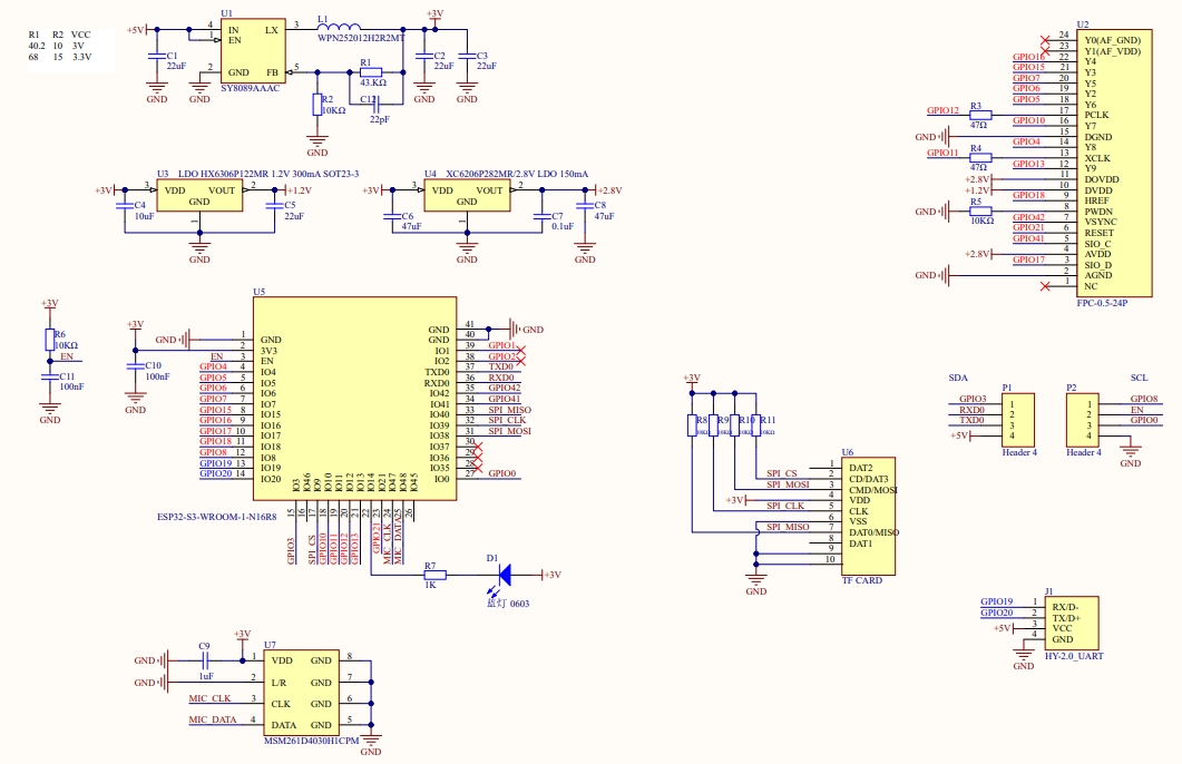
Schematic

PinMap
Camera Interface PinMap
SCCB Clock
SIOC
IO41
SCCB Data
SIOD
IO17
System Clock
XCLK
IO11
Vertical Sync
VSYNC
IO42
Horizontal Reference
HREF
IO18
Pixel Clock
PCLK
IO12
Pixel Data Bit 0
D2
IO6
Pixel Data Bit 1
D3
IO15
Pixel Data Bit 2
D4
IO16
Pixel Data Bit 3
D5
IO7
Pixel Data Bit 4
D6
IO5
Pixel Data Bit 5
D7
IO10
Pixel Data Bit 6
D8
IO4
Pixel Data Bit 7
D9
IO13
Camera Reset
RESET
IO21
Camera Power Down
PWDN
GND
Power Supply 3.3V
3V3
3V3
Ground
GND
GND
GROVE
G20
G19
SD Card Socket
G9
G38
G39
G40
Programmable LED
G14
MIC
G47
G48
Dimensions

Examples
Arduino
Last updated
Was this helpful?
