M5Stack Mini 3A Relay
Product Link
Description
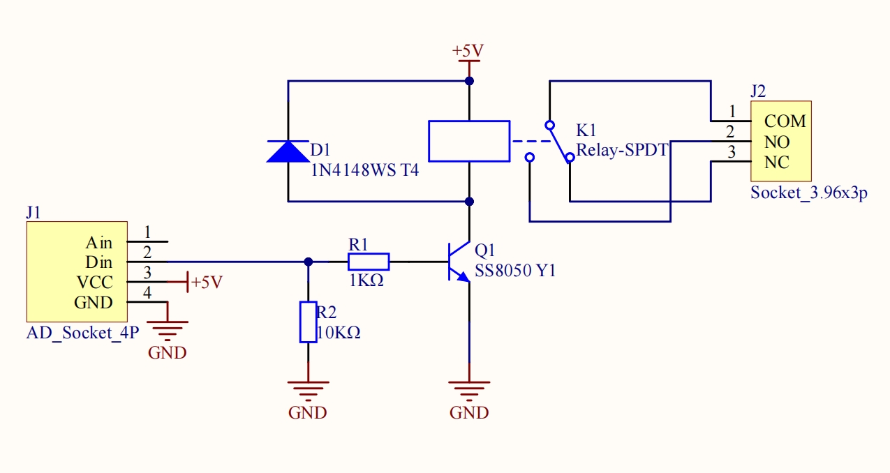
RELAY as it says is an M5Unit that implement a Relay functions. Relay can be used as an electrically operated switch, uses an electromagnet to mechanically operate a switch, where it is necessary to control a large power load circuit by a separate low-power signal such as digital signal output from a microprocessor.
The Relay support input voltage of up to 30V DC and 220V AC.
There are 3 pins named: ON, OFF, COM. You can program to make COM connect to ON or OFF, just by high and low out put of a digital GPIO.
Features
Single-BUS control
Up to 3A @ 30 V DC or 220 V AC
Software Development Platform: Arduino, UIFlow (Blockly, Python)
Two Lego-compatible holes
Applications
Remote control of high-power appliances, such as refrigerators, air conditioners, TVs, etc.
Specifications
Single relay power consumption
5V@40mA
Coil operating time
6ms
Coil release time
4ms
Net weight
12g
Gross weight
26g
Product Size
48*24*21mm
Package Size
60*57*17mm
PinMap
RELAY Unit
RELAY Controlling Pin
5V
GND
Schematics

Compatible

Last updated
Was this helpful?
