M5Stack Temperature Humidity Air Pressure Sensor (SHT40+BMP280)
Product Link
Description
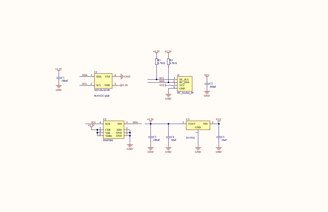
ENV IV is an environmental sensor that integrates the SHT40 and BMP280 sensors, designed for measuring temperature, humidity, and atmospheric pressure data. The SHT40 is a high-precision, low-power digital temperature and humidity sensor, supporting the I2C interface (SHT40 address: 0x44). The BMP280, on the other hand, is an absolute pressure sensor known for its high accuracy in atmospheric pressure measurements, with an I2C address of 0x76. This sensor unit finds applications in various fields, including meteorological monitoring, indoor environmental control, agriculture and horticulture, and industrial automation.
Features
Integrated sensors (temperature and humidity sensor SHT40, pressure sensor BMP280)
High precision and low power consumption
I2C communication interface (SHT40 I2C address: 0x44, BMP280 I2C address: 0x76)
real-time monitor
Multi platform programming Arduino UIFlow
Applications
meteorological monitoring
Indoor environmental monitoring
Agriculture and Horticulture
Industrial automation field
Specification
SHT40 measure range(Temperture/Humidity)
-40 ~ 125 °C,0 ~ 100 %RH
BMP280 measure range(Presure)
300 ~ 1100hPa
SHT40 measure accuracy
±0.1 °C,±1.5 %RH
BMP280 measure accuracy
±0.12hPa
communication protocol
I2C:SHT30(0x44),BMP280(0x76)
Shell material
Plastic ( PC )
Product Size
32*24*8mm
Package Size
136* 92*13mm
Product Weight
3.9g
Package Weight
9.3g




Related Link
Schematic

EasyLoader
Windows
PinMap

Module Size

Video
Measure Tem./Hum./Presure Demo
ENV version scheme comparison
DHT12+BMP280
SHT30+BMP280
SHT30+QMP6988
SHT40+BMP280
BME688
COMPATIBLE

Last updated
Was this helpful?
