M5Stack NB-IoT 2 Unit Golbal Version with Antenna
Product Link
Description
Unit NB-IoT2 is a wireless communication module suitable for global Cat-NB frequency bands. It features an integrated SIM7028 communication module, utilizing serial communication (controlled via AT commands) and incorporating an SMA external antenna interface to significantly enhance device communication quality and signal stability. The SIM7028 module supports multi-band NB-IoT network connections, ensuring broad applicability worldwide. Designed specifically for low-latency and low-throughput applications, the SIM7028 module boasts excellent power management capabilities, making it ideal for long-term operation. It is well-suited for IoT applications such as smart metering, remote control, asset tracking, remote monitoring, telemedicine, and bike-sharing.
Features
Global version / Multi-band support
Strong signal reception capability
AT command control
SIM card type: Nano
External antenna: SMA interface
Serial communication: UART 115200bps
Cat-NB frequency bands: B1/B2/B3/B4/B5/B8/B12/B13/B14/B17/B18/B19/B20/B25/B26/B28/B66/B70/B85
Data transmission (kbps): 127 (DL) / 159 (UL)
Network protocols: TCP/UDP/HTTP/TLS*/DTLS*/DNS/NTP/PING/LWM2M/COAP*/MQTT/MQTTS/SSL
Certification:
SRRC */NAL*/CCC*
CE-RED */GCF*
Deutsche Telekom*/Vodafone*/Telefonica*
ROHS */REACH*
China Telecom *
China Mobile *
China Unicom *
Applications
Remote control
Asset tracking
Remote monitoring
Bike sharing
Specifications
Communication Module:
SIM7028
Supports Cat-NB Bands
B1/B2/B3/B4/B5/B8/ B12/B13/B14/B17/B18/B19/ B20/B25/B26/B28/ B66/B70/B85
Network Protocols
TCP/UDP/HTTP/ TLS*/DTLS*/DNS/NTP/ PING/LWM2M/COAP*/ MQTT/MQTTS/SSL
Certifications
Deutsche supporting/Vodafone/Telefonica/China telecom, China mobile/unicom
Communication Method
UART 115200bps
Power Dissipation
Standby current: DC5V/3.1mA Standing current: DC5V/36mA
Product Size
71.5*24*8mm
Package Size
136*92*13mm
Product Weight
12.4g
Package Weight
25.5g
Datasheets
Datasheet
AT Command
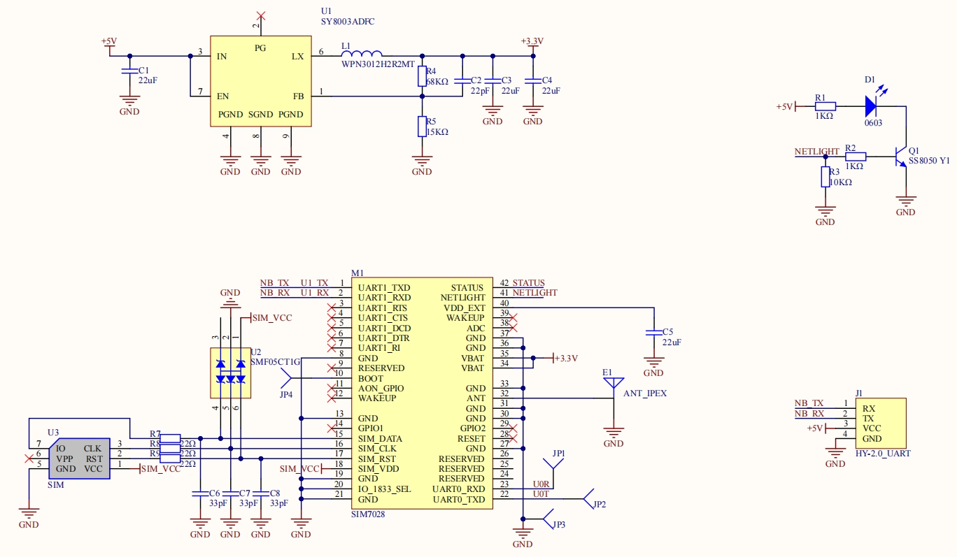
Schematics

PinMap
Core(Basic)
G17
G16
5V
GND
Core2
G14
G13
5V
GND
CoreS3
G17
G18
5V
GND
CoreMP135
PF11
PH8
5V
GND
Model Size

Version Comparison
Unit NB-IoT
U111
SIM7020G
B1/B2/B3/B4/B5/B8/B12/ B13/B17/B18/B19/B20/B25/B26 /B28/B66/B70/B71/B85
126 (DL) / 150 (UL)
TCP/UDP/HTTP/HTTPS/TLS*/ DTLS*/DNS/NTP/PING/LWM2M/ COAP*/MQTT/MQTTS/SSL
Unit NB-IoT2
U111-B
SIM7028
B1/B2/B3/B4/B5/B8/B12/ B13/B14/B17/B18/B19/B20/B25/ B26/B28/B66/B70/B85
127 (DL) / 159 (UL)
TCP/UDP/HTTP/HTTPS/TLS*/ DTLS*/DNS/NTP/PING/LWM2M/ COAP*/MQTT/MQTTS/SSL
DifferencesThe main differences between SIM7028 and SIM7020G are frequency band support and data transfer rates. The SIM7028 supports more frequency bands and slightly higher data rates, making it suitable for more markets and applications with higher bandwidth requirements. Although SIM7020G has slightly less frequency band support, it also covers most of the market and is suitable for general iot applications. The two are similar in network protocols and functional features, as well as extensive international and carrier certifications.
Compatible

Last updated
Was this helpful?
