ATOMIC CANBus Base
Product Link
Description
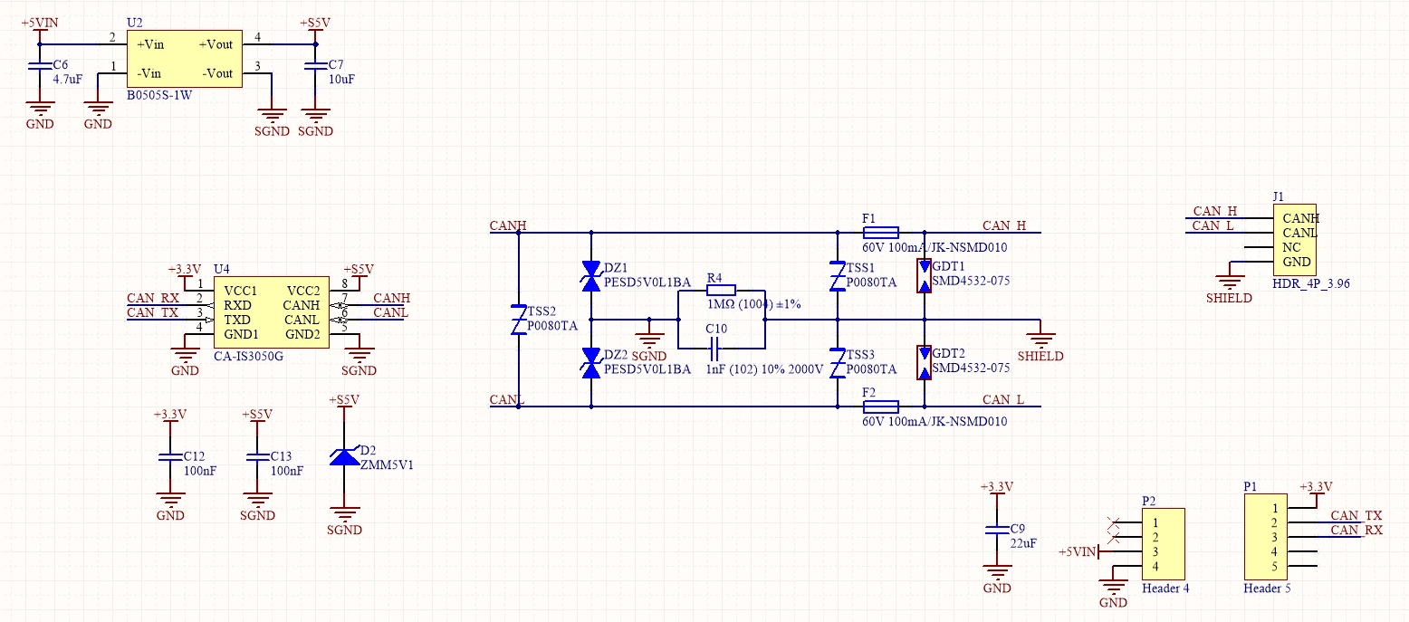
ATOMIC CAN Base is a CAN bus communication unit designed to be compatible with the ATOM series controllers. It adopts the CA-IS3050G transceiver solution and features a built-in DC-DC isolated power chip that effectively isolates interference and prevents damage to sensitive circuits. It is intended for use with Atom Matrix, Atom Lite, AtomS3, and AtomS3 Lite, making it suitable for applications such as vehicle transportation and security systems.
The communication bus of ATOMIC CAN Base supports up to 110 nodes, allowing for excellent scalability in large-scale systems. It offers a signal transmission rate of up to 1Mbps, providing high-speed and reliable data transfer capabilities.
ATOMIC CAN Base also incorporates various electrical circuit protection features. It meets a common-mode voltage range of -12V to +12V and includes characteristics such as over-voltage protection, failure protection, and over-temperature protection. These features effectively defend against electromagnetic interference, overvoltage, current peaks, and other unfavorable factors, ensuring the stability and reliability of communication signals.
Features
Fits ATOM Matrix/ATOM Lite/ATOMS3/ATOMS3 Lite
CAN bus multipoint communication
Built-in isolation DC-DC
Signal rates up to 1Mbps
Signal rates up to 1Mbps
Protection function
Applications
CAN bus communication
Vehicle equipment control
Industrial site control
Specification
External port
VH-3.96-4P
CAN transceiver type
CA-IS3050G
Highest rate
1Mbps
Number of supported nodes
110
Low loop delay
150ns
common mode voltage
-12V ~ 12V
Operating temperature
0-40°C
Shell material
Plastic ( PC )
Product Size
24*48*18mm
Package Size
136* 92*20mm
Product Weight
11.1g
Package Weight
15.6g
Schematic

PinMap

Module Size

Last updated
Was this helpful?
