M5Stack Mechanical Key Button Unit
Product Link
Description
Unit Key is a single mechanical key input unit with built-in RGB LED. The key shaft adopts Blue switch with tactile bump and audible click features. Embedded with one programable RGB LED - SK6812, supports 256 level brightness. Two digital IOs are available for key status and LED control key status and lighting control. Suitable for multiple HMI applications.
Features
Blue switch with tactile bump and audible click
Programable RGB LED - SK6812
Application
HMI
Specifications
Specification
Parameters
Power Supply
DC 5V
Output Logical Signal
DC 3.3V
Standby Current
DC5V@2mA
Operating current
DC5V@13mA
Net weight
7.6g
Gross weight
13.1g
Product Dimensions
40 * 24 * 22.6mm
Package Size
90 * 135mm




Pinmap
UNIT Key
M5CORE - PORT B
G36
G26
UNIT Key
Btn Input
RGB LED Control
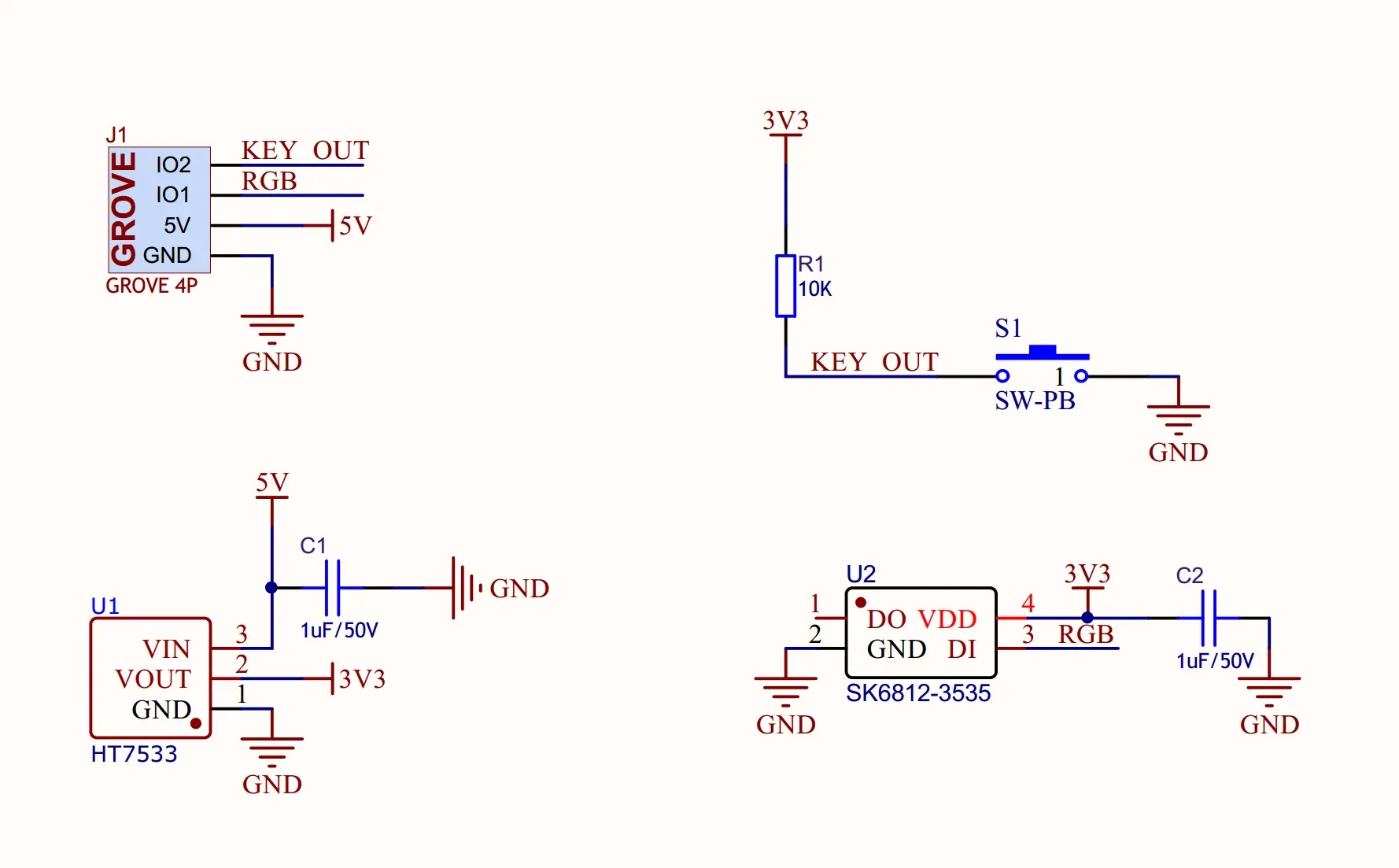
Schematic

Compatible

Last updated
Was this helpful?
