M5Stack Real Time Clock (RTC) Unit
Product Link
Description
UNIT RTC is a programmable real-time clock module, integrated HYM8563 low-power CMOS real-time clock/calendar chip, using I2C communication interface, full-coverage case can effectively protect the circuit, making its operation more stable. Applicable to a variety of embedded devices, instruments and instruments as a system clock.
Features
Support second/minute/hour/day/month/year. time data reading and writing
32.768kHz high-precision clock crystal, greatly reducing the time error
Low power consumption, coin battery can work continuously for years
With century mark
I2C communication interface
Applications
Clock, alarm clock
Power down time synchronization
Specifications
Clock chip
HYM8563
Crystal Frequency
32.768kHz
Communication interface
I2C, addr: 0x51, bus max speed 400Kbps
Power supply voltage
5V DC
Product Size
48 * 24 * 8mm
Package Size
136* 92* 13mm
Product Weight
4.1g
Package Weight
8.3g
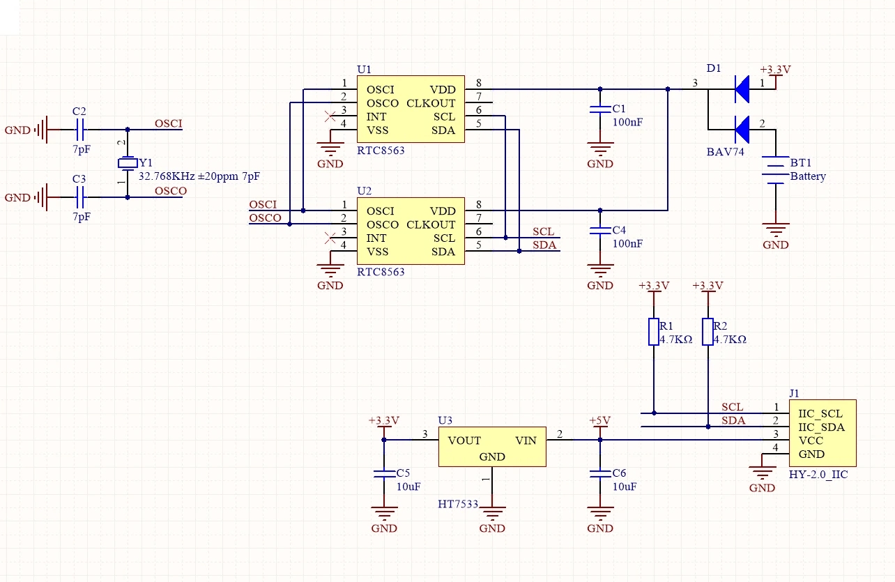
Schematics

Model Size

Compatible

Last updated
Was this helpful?
