M5Stack 2-Channel SPST Relay Unit
Product Link
Description
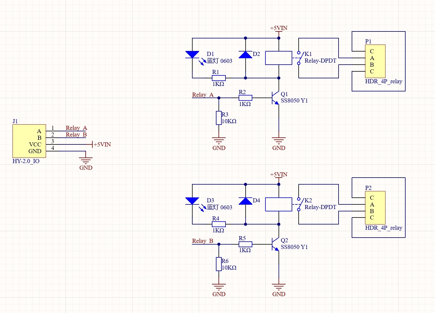
2-Channel SPST Relay Unit is a 2-channel SPST relay module, equipped with two high-current relays that work under AC250V 8A or DC28V 8A. Each relay adopts independent IO control, and status indicator LED. It is suitable for home appliance power control, or ON/OFF switch for industrial equipment.
The relay is driven by IO output high and low level signals, so before connecting to the main control, please make sure that the connected port IO supports configuration as output mode. (Note: G36 of ESP32 is not allowed to be configured as output mode, so PortB will not be able to drive normally)
Features
2-channel relay
AC-250V/DC-28V @ 8A
Status Indicator LED
Applications
AC/DC signal switching
Digital equipment power on and off
Specification
Maximum on-off voltage
AC-250V/DC-28V
Rated current
8A
Coil control voltage
DC5V
Coil power consumption
5V@154mA
Coil action time
≤ 8ms
Coil release time
≤ 5ms
Contact form
A normally open type
Contact material
AgSnO2
Relay indicator
Blue x2
Net weight
20g
Gross weight
31g
Product size
56 * 24 * 19mm
Packing size
93 * 138mm




PinMap
2RELAY
2RELAY
RELAY-A
RELAY-B
Schematic

Compatible

Last updated
Was this helpful?
