M5Stack RS485 to TTL Converter Unit
Product Link
Description
RS485 is a TTL to RS485 convertor.
RS485 is a standard defining the electrical characteristics of drivers and receivers for use in serial communications systems, widely used in industrial field. multi-point systems are supported.
It's used to convert the TTL standard to the RS485 standard. If the outside serial device is RS485 standard, you can attach this unit onto M5stack, therefore, to implement the communication with RS485 device by TTL protocol.
Features
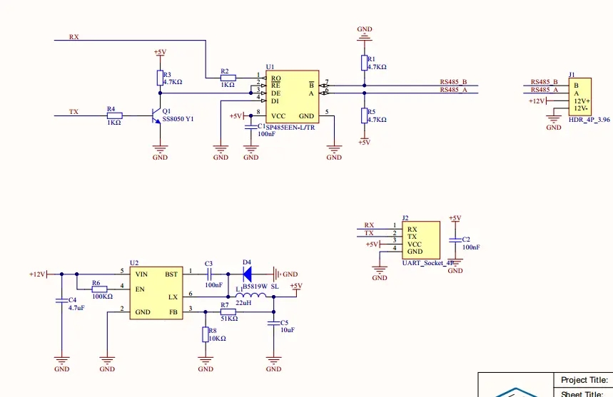
Built in MAX485/SP485EEN
input DC 12V
Program Platform: Arduino, UIFlow (Blockly, Python)
Two Lego-compatible holes
Specifications
Resources
Parameter
Net weight
8g
Gross weight
21g
Product Size
40*24*14mm
Package Size
136*92*12mm
PinMap
M5Core(GROVE C)
U2RXD(GPIO16)
U2TXD(GPIO17)
5V
GND
RS485 Unit
RS485 RXD
RS485 TXD
5V
GND
Schematics

Datasheets
Datasheet - SP485EEN
Compatible

Last updated
Was this helpful?
